跳到主要內容

嘉義市史蹟資料館商標

Menu

最新消息

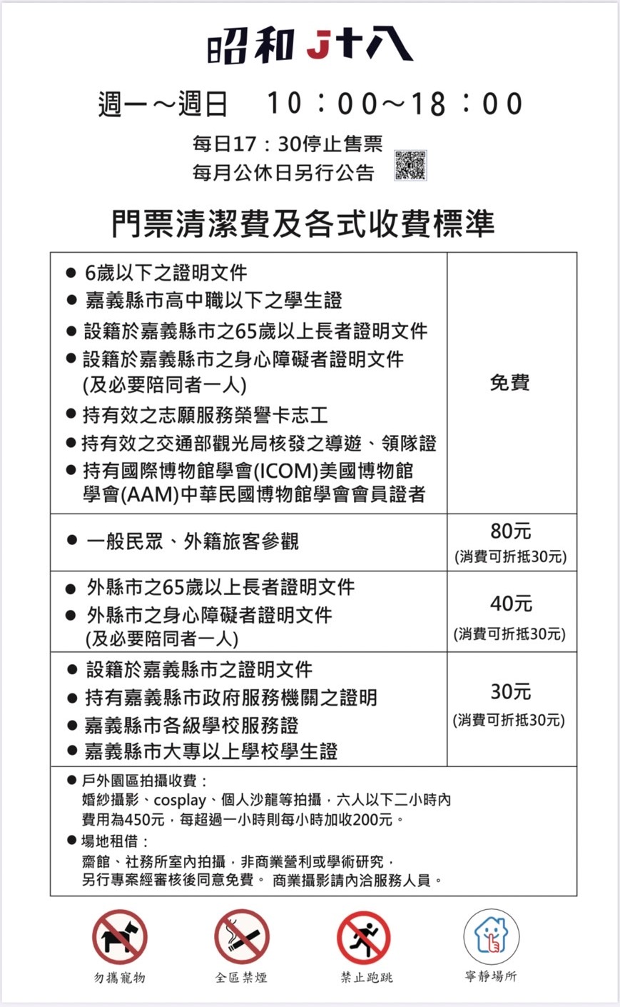
112年門票清潔費調整公告
111/12/31
2295

112年起門票清潔費調整,摘要如下:(詳見附表)

◆一般民眾、外籍旅客 NT $80元/人。

◆65歲以上年長者 NT$40元/人。

◆持身心障礙手冊本人及陪同者一人各 NT$40元/人。

◆設籍嘉義縣市民、嘉義縣市大專以上學校學生證、嘉義縣市政府機關或學校服務證 NT$30元/人。

 

※門票可折抵館內消費,一張門票(不分票種)可折抵30元。

※一個商品限用一張門票折抵,不可合併折抵。

※每日17:30停止售票。

----------------------------------------------------------------------

§營業時間

週一至週日 10:00~18:00

(每月公休另行公告)

§早午餐供應時間

10:30~14:30

§和服體驗開放時間

10:00~17:00

(17:30前須歸還)

OPEN
回頂部